• 欢迎来到重庆睿标通招投标咨询有限公司!

    设为首页 | 加入收藏

  • 专注15年标书服务

    一对一服务免费修改
    咨询热线:

    186-8082-9999

  • 网站首页

    HOME

  • 关于我们

    about

  • 工程类标书

    engineering

  • 服务类标书

    Service

  • 采购类标书

    procurement

  • 其他类标书

    other

  • 成功案例

    case

  • 新闻资讯

    news

  • 联系我们

    Contact

  • 当前位置:首页 - 新闻资讯 - 新闻动态
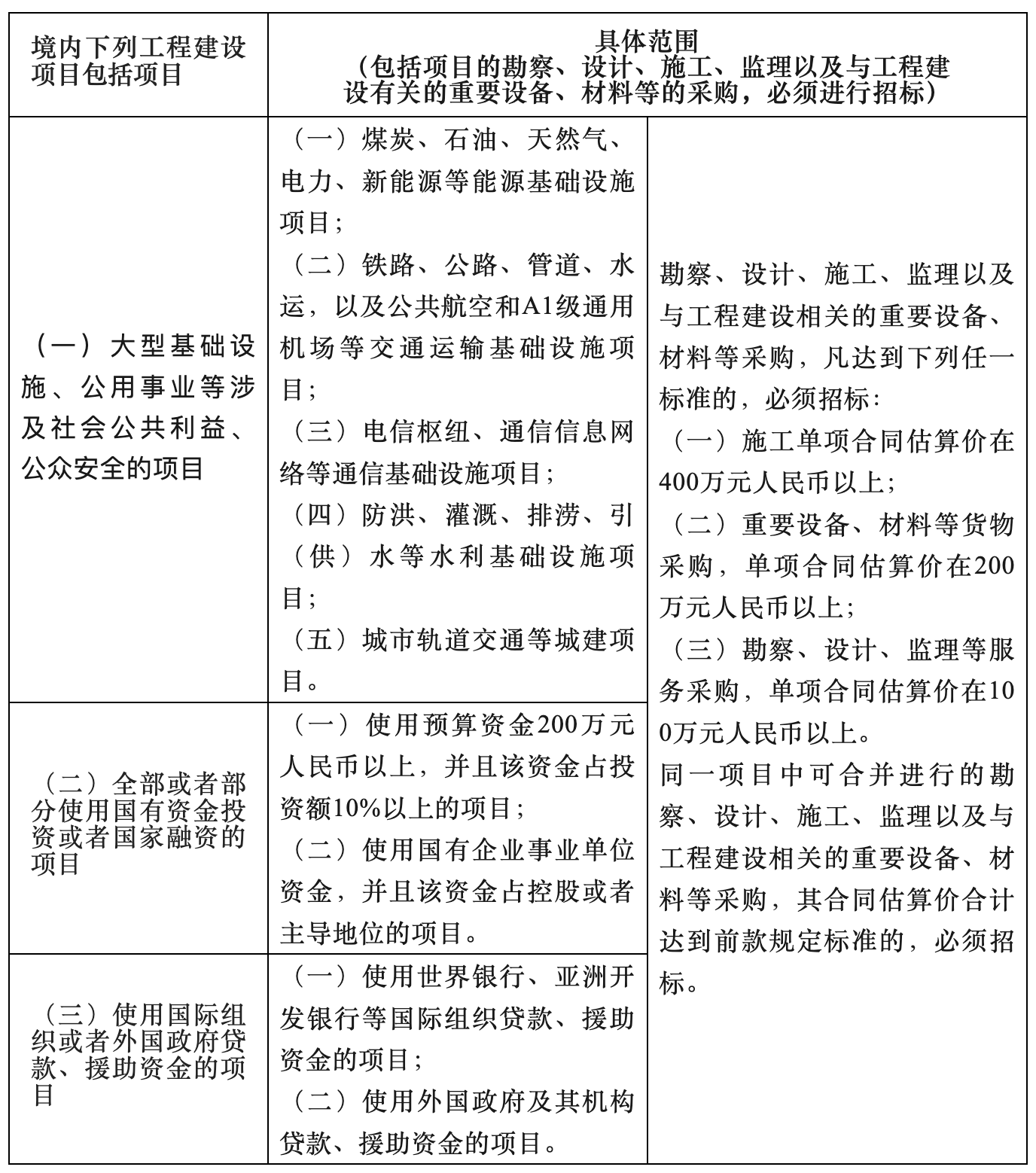
  • 央国企常见采购方式介绍(具体范围、适用情形与一般程序)
  • 发布时间:2025-12-16 浏览次数:64次 作者:睿标通

    01招标类采购方式1.jpg

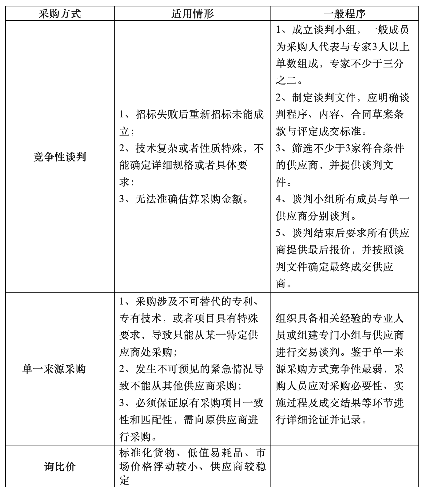
    02非招标类采购方式

    对央国企而言,非招标类采购方式适用于法律法规未强制招标的范围。不同于一般民营企业,央国企为保护国有资产、防范流失风险,针对未被法律法规纳入强制招标的采购项目,专门制定特定采购方式。此举旨在确保采购过程保持适度竞争性,维护企业利益、防范腐败风险。下表列出了常见非招标采购方式及其适用条件:

    2.jpg

  • 中标率高

    实体公司10000+成功中标方案

  • 严格保密

    严格的保密系统,并签署信息保密协议

  • 规避废标

    标书撰写完毕后,由多名老师反复检查,规避废标

  • 服务保障

    承诺7*24小时多对一为您服务。

  • 专心 / 专注 / 专业 / 勤奋 / 务实 / 高效

    FOLLOW US

    扫码关注官方微信

    搜索“重庆睿标通招投标咨询有限公司”
    更多精彩等着你!

  • 友情链接:百度
  • Copyright © 2018-2025 重庆睿标通招投标咨询有限公司 All Rights Reserved.

    备案号:渝ICP备2025070408号